SOBRE A ANAS

Cuidar da água, cuidar do futuro

Acesso universal, gestão sustentável e compromisso social com a água, o saneamento e os resíduos em Cabo Verde.

Missão

Gerir de forma integrada os recursos hídricos e o saneamento básico em Cabo Verde, regular o acesso universal aos serviços de água, saneamento e resíduos, promovendo o uso sustentável em benefício das atuais e futuras gerações.

Visão

Ser reconhecida pela sociedade como a instituição de referência na gestão integrada, no seguimento, na regulação técnica, na supervisão e na monitorização dos recursos hídricos e do saneamento básico em Cabo Verde.

Valores

Integridade · Transparência · Compromisso de Qualidade · Excelência Técnica · Responsabilidade Social · Sustentabilidade Social e Ambiental · Promoção do Acesso à Água e Saneamento Básico · Cooperação · Inovação · Participação Pública · Igualdade Social e de Género ·

Añade aquí tu texto de cabecera

Responsabilidade ANAS

Na ANAS – Agência Nacional de Água e Saneamento, temos a responsabilidade de coordenar e promover o desenvolvimento sustentável do setor de água e saneamento em Cabo Verde.

A ANAS tem por finalidade principal a atividade administrativa de regulação técnica, a supervisão, a monitorização, a regulamentação dos serviços de abastecimento de água e saneamento das águas residuais e dos resíduos em todo o território nacional, bem como a promoção das políticas governamentais e a gestão integrada dos recursos hídricos para os diversos os usos, a gestão dos investimentos, a representação do setor, nos termos dos seus Estatutos e da legislação.

A ANAS exerce as suas competências em todo o território nacional.

O Nosso Papel na Construção de um Setor Sustentável de Água e Saneamento

Assumimos um papel essencial na definição de políticas públicas, na gestão estratégica dos recursos hídricos e na melhoria contínua dos serviços de abastecimento de água e saneamento de águas residuais. Trabalhamos para garantir que todas as cabo-verdianas e todos os cabo-verdianos tenham acesso universal, seguro e digno à água potável e ao saneamento básico, em linha com os compromissos do país e os Objetivos de Desenvolvimento Sustentável, em especial o ODS 6 – Água e Saneamento para Todos.

O que fazemos:

  • Coordenamos e planeamos estrategicamente o setor, assegurando a articulação entre os diferentes níveis de governação, operadores e parceiros.
  • Monitorizamos o desempenho das entidades gestoras e dos prestadores de serviços, com base em critérios técnicos, económicos, ambientais e sociais.
  • Executamos e acompanhamos projetos estruturantes, assegurando o cumprimento de metas, prazos e impacto positivo nas comunidades.
  • Promovemos boas práticas e inovação, incentivando a modernização, a capacitação e a eficiência na gestão do setor.
  • Reforçamos a participação, transparência e comunicação, fomentando o diálogo com as comunidades, as instituições públicas e os parceiros de desenvolvimento.
  • Mobilizamos recursos financeiros nacionais e internacionais, garantindo investimentos sustentáveis e inclusivos, com foco especial nas zonas mais vulneráveis.

Atribuições da ANAS

  1. Contribuir para a formulação, planeamento, ordenamento de melhores políticas públicas de recursos hídricos;
  2. Racionalização e a gestão sustentável do uso dos recursos hídricos, promovendo o aumento da eficiência e eficácia na utilização desses recursos, monitorizando as estratégias nacionais adotadas, acompanhando a sua implementação e reportando com periodicidade as evoluções e condicionamentos;
  3. Implementar as políticas governamentais, coordenar e gerir de forma integrada os investimentos no domínio dos recursos hídricos, de águas residuais e resíduos em todo o território nacional;
  4. Assegurar e acompanhar a implementação de uma estratégia para os resíduos, mediante o exercício de competências próprias de planeamento;
  5. Proceder à regulação técnica, o planeamento estratégico, seguimento, regulamentação, supervisão e monitorização da gestão dos recursos hídricos, de águas residuais e resíduos em todo o território nacional;

 

(outras atribuições encontram-se nos Estatutos da ANAS, BO n°48, I Serie, de 17 de setembro de 2013).

Organização Institucional

A ANAS rege-se pelas normas constantes do regime jurídico geral dos institutos públicos, aprovado pela Lei n.º 96/V/99, de 22 de Março, dos respetivos estatutos, e ainda, supletivamente do regime geral de direito público aplicável aos serviços da administração pública. 

Criada pela Lei nº 46/VIII/2013 de 17 de Setembro, a Agência Nacional de Água e Saneamento (ANAS), pessoa coletiva de direito público com a natureza de instituto público, é dotada de personalidade coletiva pública e inerente a autonomia administrativa, financeira e patrimonial. É de salientar, também, que a ANAS herdou as competências do ex-INGRH, Instituto Nacional de Gestão de Recursos Hídricos, previstas na Lei nº 41/II/84 de 18 de Junho (Código da Água vigente), relativamente à gestão dos recursos hídricos nacionais.

A ANAS tem a sua sede na cidade da Praia e poderá criar delegações ou qualquer outra forma de representação e manter serviços onde o adequado desempenho das suas funções o tomar necessário.

São órgãos da ANAS:

O Conselho de Administração;

O Fiscal Único;

O Conselho Consultivo – órgão de consulta e participação na definição das linhas gerais de atuação da ANAS e nas tomadas de decisão do Conselho de Administração, contribuindo para o exercício eficiente, eficaz e equilibrado da atividade reguladora.

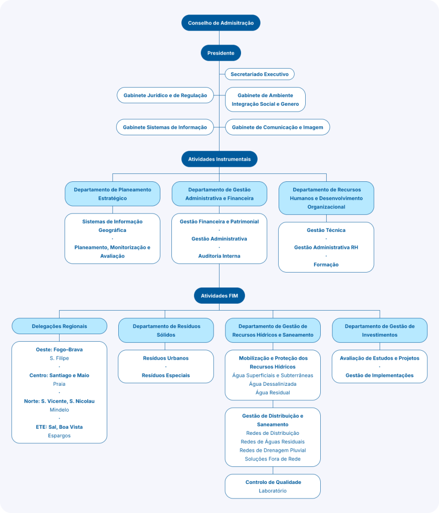
Estrutura Orgânica

A estrutura orgânica da ANAS compreende:

  1. Presidente e o Conselho de Administração.
  2. Secretariado
  3. Gabinete Jurídico e de Regulação
  4. Gabinete de Ambiente e de Integração Social e de Género
  5. Gabinete de Comunicação e Imagem
  6. Gabinete de Sistemas de Informação
  7. Departamento de Gestão Administrativa e Financeira
  8. Departamento de Recursos Humanos e Desenvolvimento Organizacional
  9. Departamento de Gestão de Recursos Hídricos e Saneamento
  10. Departamento de Resíduos Sólidos
  11. Departamento de Planeamento Estratégico
  12. Delegação Regional Norte

Organograma